术语表
网站地图
无障碍浏览
English Version
信息公开
新闻发布
法律法规
货币政策
宏观审慎
信贷政策
金融市场
金融稳定
调查统计
银行会计
支付体系
金融科技
人民币
经理国库
国际交往
人员招录
学术交流
征信管理
反洗钱
党建工作
服务互动
政务公开
政策解读
公告信息
图文直播
央行研究
音频视频
市场动态
网上展厅
报告下载
报刊年鉴
网送文告
办事大厅
在线申报
下载中心
网上调查
意见征集
金融知识
关于我们
| 我的位置:
集中采购中心首页
>
集中采购中心首页
>
信息公示
高级搜索
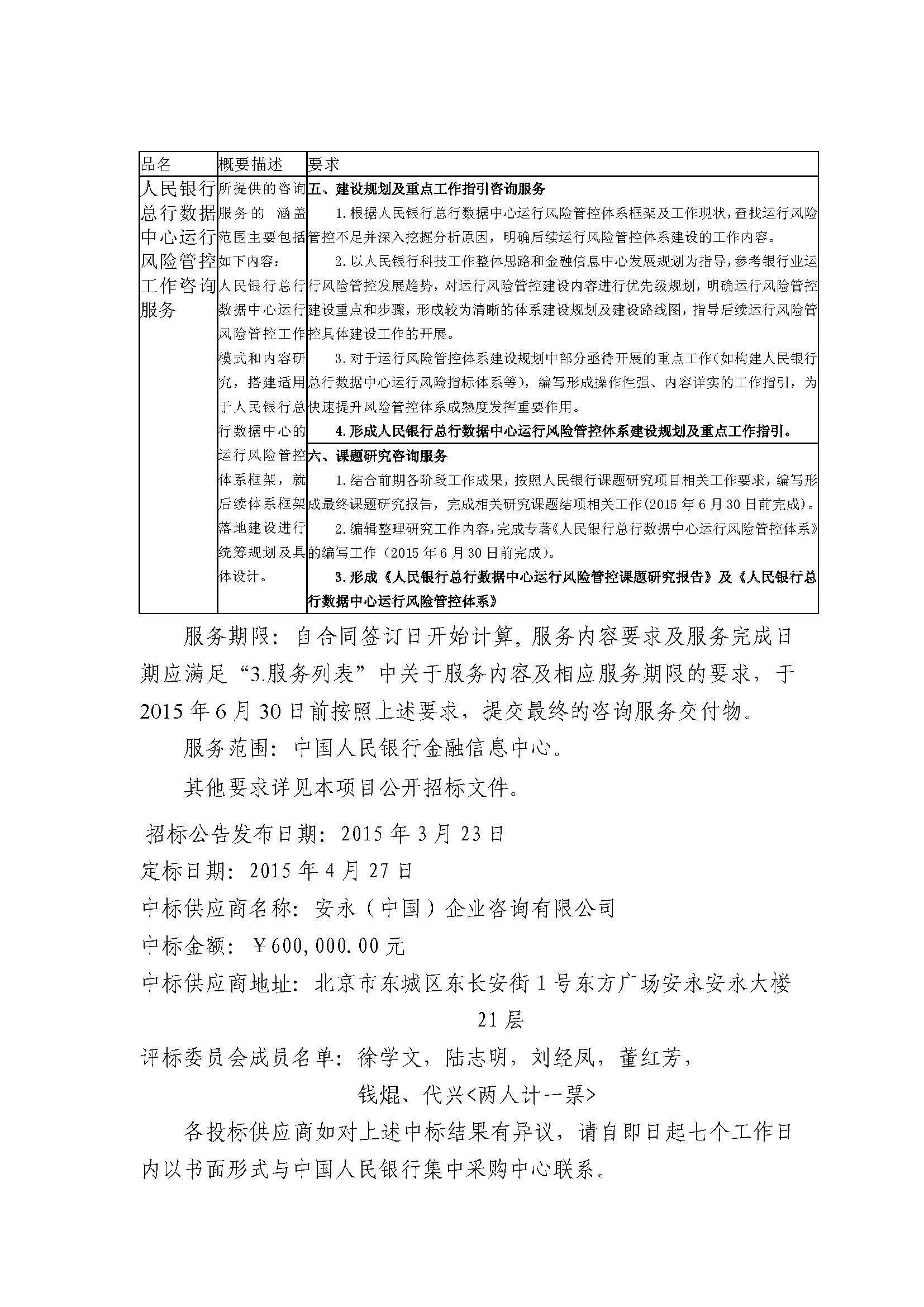
中国人民银行总行数据中心运行风险管控工作咨询服务采购项目 RH-Gk2015003 中标公告
字号
大
中
小
文章来源:
2015-04-27 14:33:38
打印本页
关闭窗口
打印本页
关闭窗口